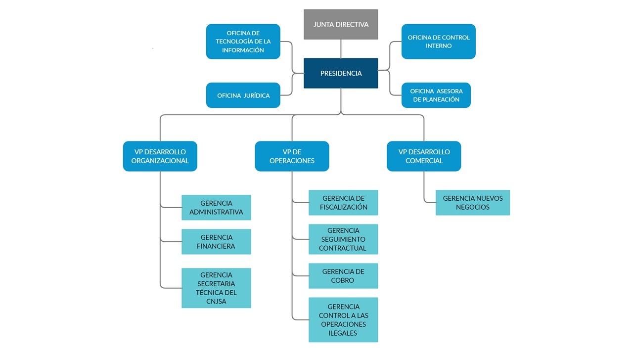
Estructura Organizacional
Número de visitas a esta página 18444
Fecha de publicación 12/12/2013
Última modificación 17/12/2021
Radicado N° 20211000373891
Fecha de publicación 12/12/2013
Última modificación 17/12/2021
Radicado N° 20211000373891
